
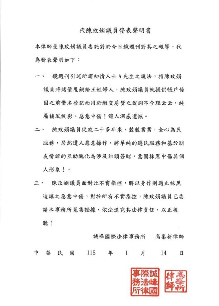
【記者尹遵/綜合報導】針對《鏡遇刊》今(14)日刊登之相關報導內容,陳玫娟議員已正式委任誠峰國際法律事務所,由高峯祈律師代為發表嚴正聲明,痛批報導內容捕風捉影、惡意中傷,已嚴重侵害其名譽,將依法追究相關法律責任。
聲明指出,《鏡遇刊》引述所謂「知情人士A先生」之說法,指稱陳玫娟議員將賭債「甩鍋」給王姓婦人,並質疑議員提供帳戶係因先前借名登記、用於繳交房貸之說法不合理等內容,均未提出任何具體事證,純屬片面揣測與惡意臆測,與事實嚴重不符,令人深感遺憾。
聲明強調,陳玫娟議員從政二十餘年來,始終兢兢業業、全心為民服務,長期深耕基層、關懷民眾,卻遭有心人士刻意操作,將原屬單純的選民服務與基於多年友情所為之互助行為,惡意扭曲、醜化為涉及組頭簽賭等不法情事,明顯意圖抹黑其個人清譽與公共形象,其操作手法令人不齒。
對於此類不實指控與造謠抹黑,陳玫娟議員表達嚴正立場,強調將以身作則,絕不容忍抹黑歪風持續蔓延。目前已正式委請誠峰國際法律事務所全面蒐集相關證據,並將依法追究相關人士及媒體之民、刑事責任,以維護自身清白,並正社會視聽。
誠峰國際法律事務所高峯祈律師表示,對於任何未經查證、惡意散布不實訊息的行為,均將依法究責,呼籲媒體應恪守新聞專業與查證責任,避免成為造謠與抹黑的工具。










